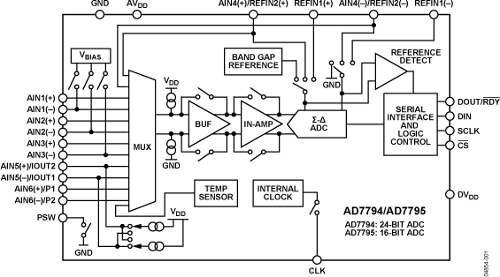
2025-07-10 14:03:20国产替代场景下的ADC选型:圣邦微SGM5803 vs ADI AD7793的关键参数对标
国产替代场景下的ADC选型:圣邦微SGM5803 vs ADI AD7793的关键参数对标在全球半导···
了解详情
国产替代场景下的ADC选型:圣邦微SGM5803 vs ADI AD7793的关键参数对标在全球半导···
了解详情
工业传感器信号链ADC选型指南:ADI AD7195 vs TI ADS124S08 vs ADI ···
了解详情
发动机控制单元的“同步之芯”:NXP SPC56xx车规ADC的PWM同步采样设计实战在新能源汽车与···
了解详情
5G射频前端“高速采样”通关秘籍:TI ADC12DJ3200 JESD204B接口ADC的验证实战···
了解详情
半导体测试机的“时序同步革命”:ADI LTC2358-16多通道ADC的高速同步方案在深圳某半导体···
了解详情
物联网传感器节点的“省电密码”:ADI AD7794低功耗Σ-Δ ADC的休眠唤醒策略在上海某智慧农···
了解详情电话:
0755-28745149
